政策一览

首页 > 百通智库 > 政策一览

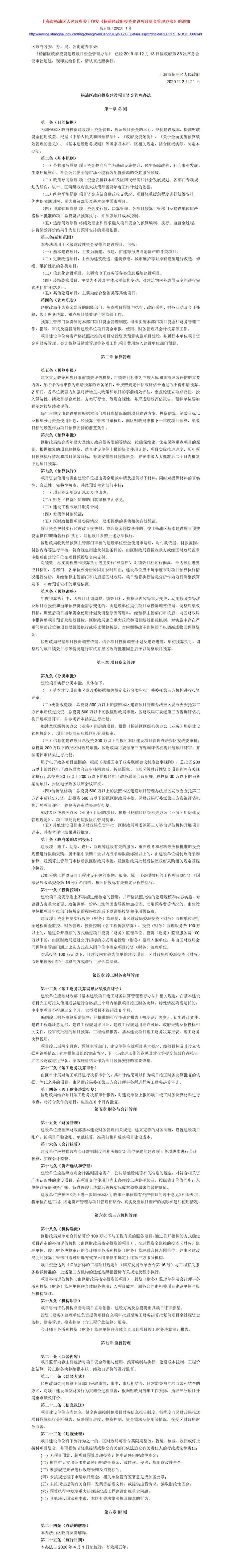
[杨浦]关于印发《杨浦区政府投资建设项目资金管理办法》的通知【杨府规〔2020〕1号】

发布时间:2022-05-13
上海百通项管科技有限公司
公司总部

地址:浦东新区向城路58号东方国际科技大厦6楼

总机:+86-021-55356868

浦西总部(公司第二总部)

地址:黄浦区北京东路668号科技京城东楼19楼D座

电话:+86-021-35072757

招标代理

电话:+86-18121100023

项目管理

电话:+86-18918322139

工程监理

电话:+86-18918322269

造价咨询

电话:+86-18918322157

咨询评估

电话:+86-15316786552

财务中心

电话:+86-18918322018

行政中心

电话:+86-18918322073

科技中心

电话:+86-19121365825

总工办

电话:+86-18918322031

运营中心

电话:+86-19946254351

微信公众号

百通咨询公众号

微信小程序

百通咨询小程序

❤ 推荐使用Chrome、Edge、火狐等浏览器,或360、搜狗等浏览器极速模式,以获得更好的使用体验
版权所有 © Copyright 2025     沪ICP备07005065号-1     沪公网安备31011502403698号